时代万恒(辽宁)民族贸易有限公司是时代万恒集团的合资子公司之一,公司主营业务为梭织服装出口贸易,建立了位于大连、香港、纽约,功能相异相依的三处分公司,形成了港、华、美文化的多元企业文化,创建了设计、贸易、生产紧密结合的立体的运营模式,成为了大连地区乃至辽宁省内行业领导者。

目前全球经济一体化,整个行业需要面对日益复杂多变的环境,高品质,低成本是各个企业追求的终极目标。传统的管理模式已经成为过去,企业想要在未来占有一席之地,须与市场同频,基于市场变化来进行企业转型。而企业在转型的过程中,需要分阶段进行,传统的管理模式想要转型,须先标准化,通过标准化来实现数字化,进而信息化。 2020年4月7日,GST精益标准化管理体系的加入,突破生产瓶颈,赋能时代万恒从产品管理,研发管理,工艺管理,工厂管理的标准化及协同化。


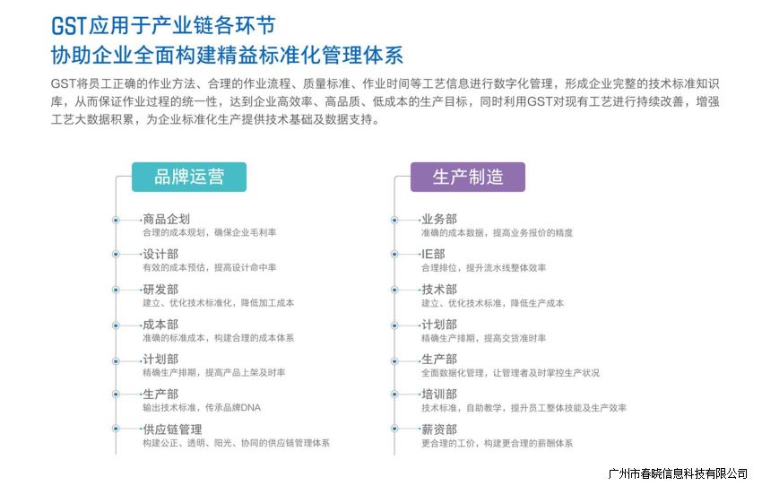
LEWIN乐玩GST采用行业通用的动作标准,可对缝制品行业的裁床、车缝、手工、烫、检验、包装等生产环节进行动作分析及时间研究,形成企业管理所需的技术标准和工时标准。为企业推行精益标准化生产提供数据及工具。通过GST动作代码,可以准确描述每一个员工每天的所有作业过程,来帮助员工建立标准作业方法,同时提供准确的作业时间。通过标准工时对员工进行效率评估及合理分工,让产线最大限度达到平衡状态,减少效率损失; GST帮助企业建立工艺数据库,建立全面的知识管理,助力企业数据化,标准化,科学化管理,让应用成本下降,构建时代万恒精益标准化管理体系,打造有竞争力的纺织服装生态链。
大数据 产业链
大数据可渗透整个产业链条的每一个环节,让产业链条的每一个环节产生新的产业组合。以精益生产为核心的精益管理技术,LEWIN乐玩GST为支撑的软件高度集成,深度融合。GST可与各种不同行业的管理软件进行数据和业务的无缝对接,达到时代万恒信息化整体协同。实现协同共享,互利共赢!
LEWIN乐玩GST,持续在产业平台上,构建服装行业数字化基础设施,优化产业资源,提升产业效率。